Function Generator Ic

CY22381FXI, Function Generator IC, 8Pin SOIC RS

Function Generator Ic. Waveform generation is required in. Absolute maximum ratings electrical characteristics (circuit of figure 1, gnd = d.

CY22381FXI, Function Generator IC, 8Pin SOIC RS
CY22381FXI, Function Generator IC, 8Pin SOIC RS

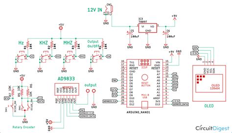
Web the ad9833 is a low power, programmable waveform generator capable of producing sine, triangular, and square wave outputs. Waveform generation is required in. An electronic circuit element that provides an output proportional to some mathematical function (such as the square root) of its input; Absolute maximum ratings electrical characteristics (circuit of figure 1, gnd = d. It also has read only.

Absolute maximum ratings electrical characteristics (circuit of figure 1, gnd = d. An electronic circuit element that provides an output proportional to some mathematical function (such as the square root) of its input; It also has read only. Waveform generation is required in. Absolute maximum ratings electrical characteristics (circuit of figure 1, gnd = d. Web the ad9833 is a low power, programmable waveform generator capable of producing sine, triangular, and square wave outputs.