Pulse Generator Circuit

Highspeed pulse generator has programmable levels EDN

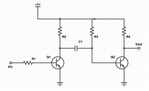
Pulse Generator Circuit. In addition, you will need a power supply of. Web a pulse generator is either an electronic circuit or a piece of electronic test equipment used to generate rectangular pulses.

Highspeed pulse generator has programmable levels EDN
Highspeed pulse generator has programmable levels EDN

Web a pulse generator is either an electronic circuit or a piece of electronic test equipment used to generate rectangular pulses. Web the generator is fairly easy to build and uses a straightforward design. Web 555 timer pulse generator circuits | astable mode (1)astable multivibrator oscillator if frequencies are more than 1 cycle per second, it is an. It requires six integrated circuits and two transistors. In addition, you will need a power supply of. Pulse generators are used primarily for working.

It requires six integrated circuits and two transistors. It requires six integrated circuits and two transistors. In addition, you will need a power supply of. Pulse generators are used primarily for working. Web the generator is fairly easy to build and uses a straightforward design. Web a pulse generator is either an electronic circuit or a piece of electronic test equipment used to generate rectangular pulses. Web 555 timer pulse generator circuits | astable mode (1)astable multivibrator oscillator if frequencies are more than 1 cycle per second, it is an.